|
ie wel eens " Die-hard Overclocking & Case Modding " op Gathering Of Tweakers
leest ziet daar met enige regelmaat berichten over het aansluiten van een LCD schermpje op je compu voor wat stat's. Als je een
voorgewauwd schermpje koopt ben je toch al aardig wat centjes kwijt, dus ik heb zelf maar wat in elkaar geflanst. Ik heb zelf maar e
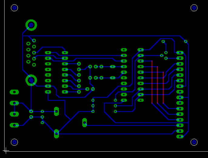
en backplateje in elkaar gesoldeerd en met behulp van BASCOM wat software geschreven. De software die ik op mijn PC gebruikt heb is LCDriver. Totale kosten: LCD schermpje 16x2 LED backlight, 25,- , Backplate rond de 25,- (12,50 voor de atmel 89x2051, max232, printje, losse onderdeeltjes) Klik hier voor de source, binaryof schema. De atmel is te programmeren met de BlowIT programmer, ik kan je aanraden om aan dit ontwerp een buffer toe te voegen om je paralelle poort te beschermen! Omdat dit ontwerp moeilijk te vinden is heb ik hier de beschrijving van de programmer. Ik heb echter nog niemand gesproken die succesvol met deze programmer heeft kunnen programmeren! Ik heb wel gehoord van veel mensen dat het niet lukt. Ik zou dus zoeken naar een andere oplossing, ik heb zelf de porgrammer van mcs-electornics nagebouwd. ZELF BOUWEN IS OP EIGEN RISICO! Zie hier het resultaat, de plaatjes komen van m'n scanner en zijn dus wat onduidelijk :) |






|
opyright 2000. De gebruikelijke 'disclainmers' zijn van toepassing. Niets van deze homepage mag zonder schriftelijke toestemming van de eigenaar van het werk worden overgenomen. Ik neem geen verantwoordelijkheid voor de informtie die op deze homepage staat en kan daar ook niet aansprakelijk voor worden gesteld. DEZE HOMEPAGE IS GEDRUKT OP CHLOORVRIJ GEBLEEKT PAPIER! |